必赢国际437官网
您好、欢迎访问本网站!
返回学校首页
学院概况
学院简介
学院领导
师资队伍
专业设置
党建引领
教学科研
团学风采
学生公告
团学活动
就业创业
常用下载
当前位置
:
首页
->
团学风采
->
学生公告
-> 正文
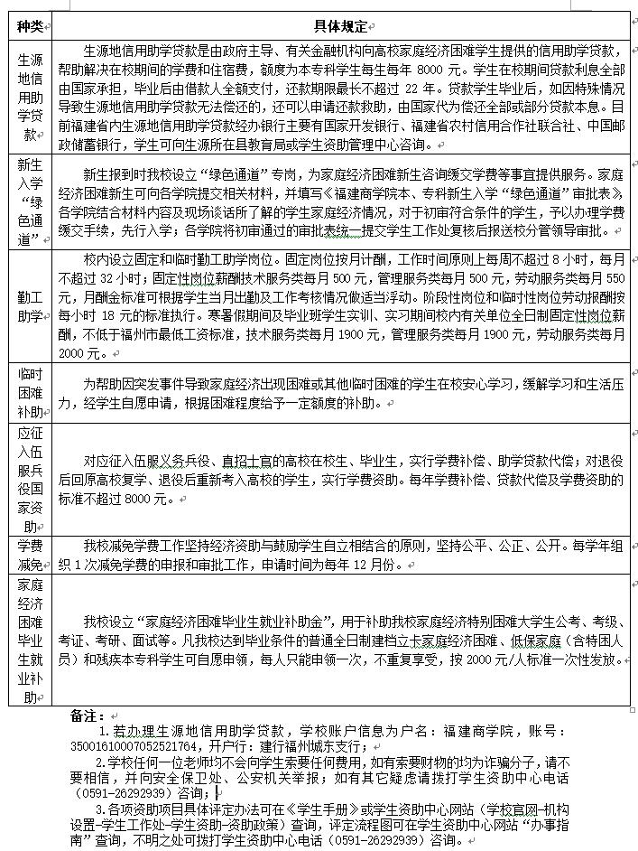
附件商学院奖助学体系简介
发布日期:2020-09-16 来源: 点击量:
上一条:
关于做好2020-2021学年家庭经济困难学生认定及国家助学金评定工作的通知
下一条:
福建商学院学生勤工助学管理办法